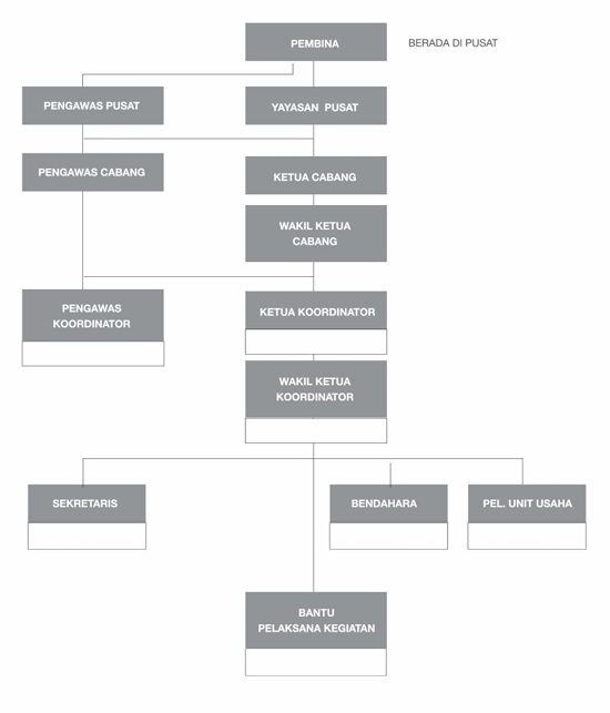
Struktur Oranisasi Yayasan

Dalam upaya mewujudkan visi dan misi Yayasan Kartika Jaya, kami menerapkan struktur organisasi yang terencana, solid, dan profesional. Susunan organisasi ini mencerminkan tanggung jawab serta peran masing-masing unsur dalam menjalankan program kerja, meningkatkan mutu layanan, dan menjaga kesinambungan kegiatan yayasan secara menyeluruh. Berikut adalah struktur organisasi Yayasan Kartika Jaya yang menjadi landasan operasional dan koordinasi dalam setiap kegiatan kami.

Struktur Organisasi

Yayasan Kartika Jaya

STRUKTUR ORGANISASI

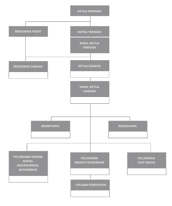
YAYASAN KARTIKA JAYA CABANG



Struktur Organisasi Cabang





STRUKTUR ORGANISASI

YAYASAN KARTIKA JAYA PUSAT



Struktur Organisasi Cabang